苍翼混沌效应
v1.1.1苍翼混沌效应是一款拥有很多战斗乐趣的冒险手游。玩家可以选择适合自己的模式进行对决,还可以选择自己喜欢的二次元战士开启战斗冒险,挑选各种神器辅助自己战斗,提升战斗能力,还可以摸索适合自己的战斗模式达成变强目标。
游戏中玩家可以进行战斗厮杀,可以无限制的战斗,砍杀各种妖魔鬼怪,提升每个角色的综合实力,还有各种强大的招式可以组合使用。在虚拟与现实的交织世界中,每个角落都潜藏危险,热血的战斗持续进行,玩家也会在无限的生死战斗后变得更加强大。
苍翼混沌效应兑换码
1、通用兑换码:VIP777、dalao888、svip888、yc453a4
2、最新兑换码:CYxf2488、CYhdxyvip336、CYhdxyvip574、CYGC2283
苍翼混沌效应人物强度排行
一、TOP1:白面
白面上限和下限都很高,普通攻击可以对敌人造成范围伤害,防御力、攻击力和容错率都比较高。
二、TOP2:NO-11、诺爱儿
1、NO-11机动性比较高,可以利用这一特点躲避敌人造成的大量伤害,上手难度较小,推荐新手玩家选择。
2、诺爱儿的机动性比较高,释放技能可以对敌人造成大范围伤害。
三、TOP3:枣麻衣、枪兵
1、枣麻衣的上限高但下限比较低,技能和普攻都可以对敌人造成高额伤害,有一定操作难度。
2、枪兵的技能伤害比较高,并且他的技能能够打断敌人的霸体效果,实用性极高。
苍翼混沌效应结局大全
结局主要分为两种:好结局(真结局)和坏结局。
坏结局:
1、玩家需要先击败名为“素盏鸣尊”的BOSS。
2、在击败素盏鸣尊后,会进入角色选择页面,玩家可以选择任意角色进行后续剧情。
3、在战斗场景中遇到Marvin时,如果玩家选择不告知他真相,则会导致Marvin发狂并触发战斗。
5、通过这一系列操作,玩家将经历一条非主线或较为悲剧的剧情线。
好结局/真结局:
1、游戏核心机制与意识上传有关,玩家需完成第6次意识上传,并在前面几次上传过程中收集全事项,满足特定条件。
2、在第4次上传时,有一个重要的抉择,即是否供出引导员(或者其他关键人物),为了达成真结局,玩家应作出正确的决定。
3、信息菜单中回拨所有三条语音留言,解锁事象。
4、与特定NPC对话,如“高冷三角头”和“天台emo哥”,以收集事项碎片。
5、集齐21个事项,包括最后的“唯一解”。
7、完成最终试炼后达成真结局。
苍翼混沌效应生命合剂怎么用
使用生命合剂:在游戏中,按下数字键5即可使用,恢复大量生命值。
苍翼混沌效应剧情路线图
首先达成真结局的基础要求大致如下:
1、引导员留言的电话全部回拨
2、事项集齐21个,最后一个事项为“唯一解”
3、集齐事项后找IO挑战最终试炼,通关后完成真结局
其中21个事项的收集是和NPC对话息息相关的,某些对话不触发则无法收集新的事项碎片,这里是“无法获得事项后该找谁对话”
1、三层(地表)“高冷三角头”,如果你无法收集事项可以看看地表是不是有他在,和他对话
2、三层(地表)“天台emo哥”,除了第一次对话,收集一定事项后他还会出现
3、引导员电话,每次电话都会解锁新事项获得权限
有时候即使对话了,依旧无法获得策略,或者最后一个策略唯一解无法获得,那么就是对话选项选错了,下面是真结局关键转折点对话(只是理论推测,还未进行验证,但我这样选是得到真结局了的,麻烦补充)
1、天台抑郁哥最后一次对话要选择“告诉他真相”,告诉他妻子死去的事实
(暂时无图)
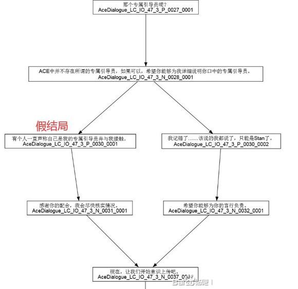
2、IO要求你指出谁是专属引导员时,选择隐瞒,指认stan
3、(不确定)IO提到有可疑人员时,供出stan
4、mass询问时,不要选择“我可不愿付出什么代价”
5、mass询问你从何而知时,选择“从光球处看到的”
这些对话应该影响了剧情的发展和事项的获取,但不完全确定。
不过其中引导员如果死了则必定为假结局,抑郁哥如果选择隐瞒真相则必定为假结局,stan死不死不清楚是否有影响,其他对话我建议按照我的要求选万无一失。
游戏特点
1、每个角色都有几十种招式变化;
2、支持使用手柄进行战斗操作;
3、支持自由调整触控按键布局;
4、为平板和折叠屏手机进行了专项操作优化;
5、为动作小白或动作天尊都精心设计了适合的战斗难度。
游戏介绍
1、将魔法秘术组合起来,运用更多的智慧,才能击败拥有各种能力的敌人。
2、神秘大陆里设有独特的机制和玩法,玩家可以挑选武器,尽情地参与对决。
3、可以与他人并肩战斗,征服无数的妖魔鬼怪,提高自我的战斗力。
4、未知的敌人,未知的战斗等待玩家揭晓,玩家可以在这个世界中探索诸多冒险挑战。
5、最热血,最精彩的战斗都在这里,更多精彩的冒险对决都在这里展开。
6、在虚拟与现实的交织过程中,玩家会在危机四伏的环境中开启殊死搏斗。

























































