游戏王决斗链接国际服
v10.1.0
游戏介绍
游戏王决斗链接国际服,英文名叫Duel Links,是一款备受玩家喜爱的卡牌策略战斗游戏。游戏将以大家熟知的热门日漫游戏王为原型,游戏不仅对漫画中的经典玩法进行了还原,还将原作的决斗规则,怪兽、陷阱、魔法等卡牌种类一种不少全都完美还原,玩家可以按照自己的实力来进行收集,快来打造专属于自己的卡牌构筑吧!
游戏王决斗链接入门全攻略
详细操作介绍
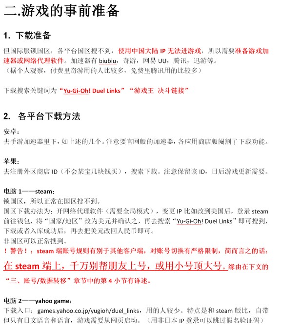
进入点击设置
然后点击数据转移
选择账号
这样子即可转移了
游戏特色
1、本款游戏不同剧情走向的选择将会带给玩家不一样的结局,会有超多完整的剧情在等待着你;
2、每天上线都会有相应的任务挑战出现,只有完成后才会有大量的奖励发放给你,快来体验吧;
3、可以叫上自己的好友一起玩耍,可以在世界里面组建厉害的阵容,控制角色灵活的击败对手。
游戏亮点
1、【还原】所有的形象都是完美进行还原的,将会有很多强大的角色不断的上线,供你购买;
2、【金币】商店里面将会有超多的装备道具在等待着你,只有足够的金币才可以购买需要的道具;
3、【关卡】当角色的等级不断的提升时,关卡里面的难度也会不断的增加,带给你真实的冒险压力。
其它版本
-
54.53M 简体中文 2026-01-11 -
81.85M 简体中文 2026-01-11 -
29.75M 简体中文 2026-01-11 -
73.92M 简体中文 2026-01-11 -
悟饭游戏厅fc模拟器
类型:系统工具54.53M 简体中文 2026-01-11 -
213.04M 简体中文 2026-01-11 -
57.95M 简体中文 2026-01-11 -
逃脱游戏度假酒店热带沙滩
类型:冒险解谜76.64M 简体中文 2026-01-11 -
23.47M 简体中文 2026-01-11 -
54.53M 简体中文 2026-01-11
热门游戏























































